Ξ
X
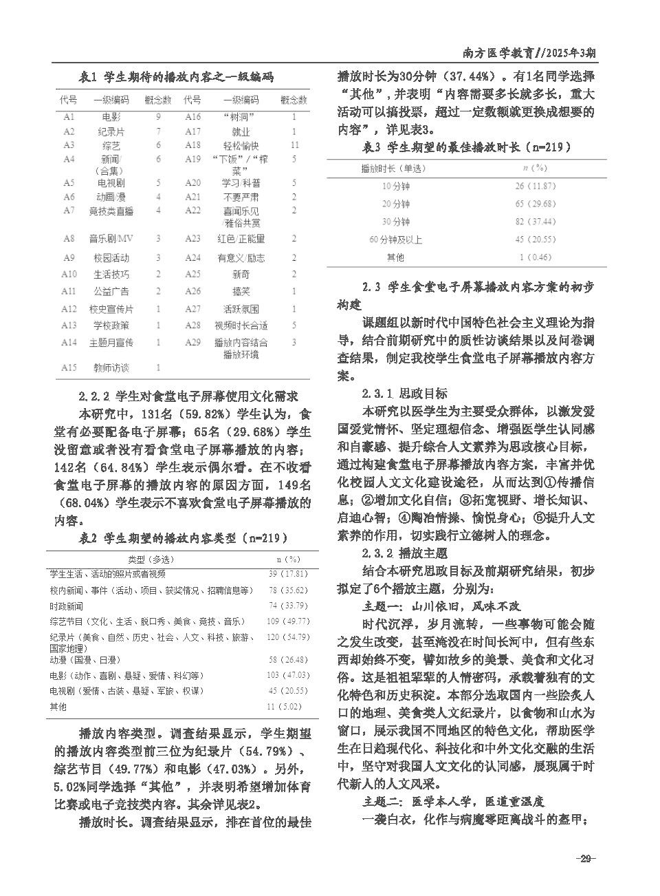
首页
中心简介
中心沿革
领导简介
机构设置
党建工作
党群工作
相关文件
高等教育研究
工作职责
高教动态
高教研究
医教时评
南医风采
医学美术
南方医学教育
高校领导参考
教师教学发展
SMU-FAIMER
教师主题讲座
专题讲座
新聘教师岗前培训
赛事通知及培训
教育技术培训
教学大论坛
各级各类继续教育
学生学习支持
政策咨询
学业问询
学习沙龙
教与学论坛
终身大学
教育技术保障
影视工作室
摄影工作室
多媒体开发室
高清自动录播室
资讯动态
热点聚焦
精彩回顾
教学信息资源
在线教学
校内直播
本科教学资源
研究生教学资源
继续教育学院资源
国际教育学院资源
教学质量监控
高等教育研究
工作职责
高教动态
高教研究
医教时评
南医风采
医学美术
南方医学教育
高校领导参考
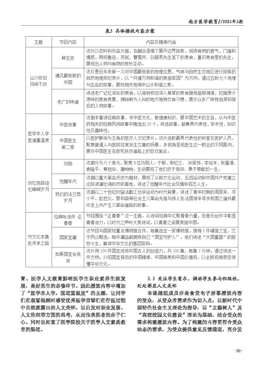
立德树人视域下校园文化建设创新路径——食堂电子屏幕播放内容调查与方案构建
作者:伍婉儿 翟惠敏 黄金燕等
阅读量:
发布时间:2025年10月24日 10:56
返回
上一条:
某医学院校本科生雅思课程满意度调查
下一条:
高校兼职辅导员工作的实践困境与突破路径